Phishing-Meldebutton - Fehlerbehebung
Auf dieser Seite finden Sie eine Übersicht zu den am häufigsten auftretenden Fragen und Problemen und den passenden Lösungen zur Problembehebung. Falls Ihr Problem nicht in der Liste vorhanden sein sollte, finden Sie am Ende der Seite weitere Informationen.
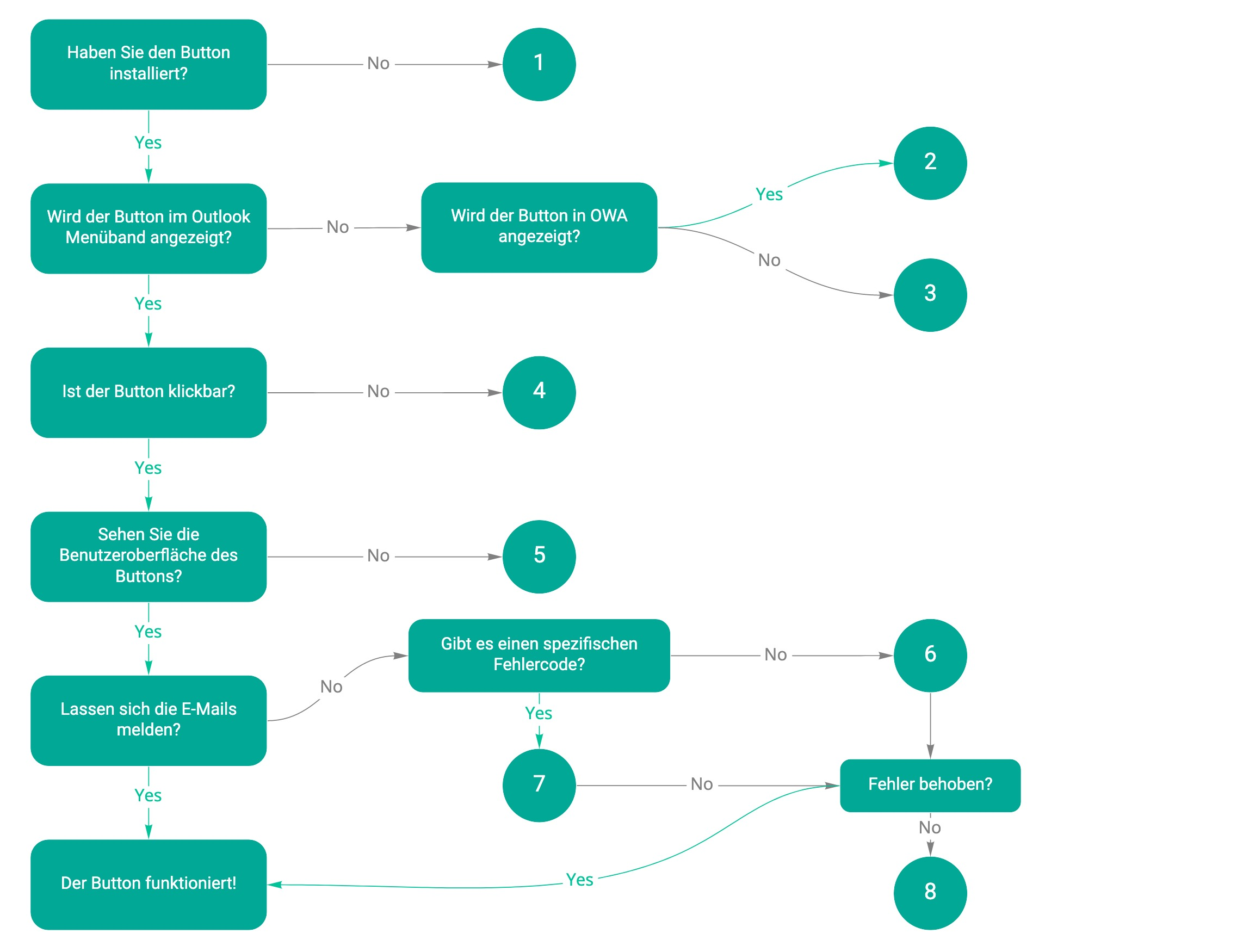
Nutzen Sie die folgende Grafik, um nachzuvollziehen, an welcher Stelle Probleme mit dem Button auftreten. Anhand der Nummerierung finden Sie in der Auflistung Lösungen eine mögliche passende Anleitung zur Problemlösung.

Lösungen
Installieren Sie den Button
Falls weiterhin Probleme bestehen sollten, kontaktieren Sie den SoSafe-Support und stellen Sie uns die folgenden Informationen bereit:
Zum Fragebogen zur Erfassung von Problemen mit dem Phishing-Meldebutton
Verwendung der Phishing-Meldebutton Debugging-Analyse
Support-Ticket senden
FAQ / Häufig gestellte Fragen
Links des Outlook-Add-Ins werden im Internet Explorer geöffnet
Der Phishing-Meldebutton wird in Smartphone-Browsern nicht angezeigt
Phishing-Meldebutton wird nicht an alle Untergruppen ausgerollt